Day Traders Lose, Index Investors Wait Forever.
Most retail investors pick a lane: day trading or never selling. The smartest ones profit in the middle.
Picture this: a day trader sitting at his 9-to-5 desk at 8:24 AM. Why? Because he’s convinced he’s found the trade that’ll make him rich in a matter of weeks — or so he thinks.
Now picture the guy who started investing in 2021 and hasn’t checked his portfolio since. Better than the first guy? Sure. But not by as much as you’d think.
Neither extreme works if you’re an active investor trying to actually build wealth.
Swing-to-long trading is the best of both worlds and the worst of neither. The idea is simple: hold positions for a few weeks to a few months, giving you the best risk-adjusted edge without burning out or leaving money on the table.
What It Is
Swing-to-long sits right in the middle of the trading timeframe spectrum — and that’s exactly the point.
You enter on a technical breakout or a catalyst-driven setup, just like a swing trader would. But here’s the difference: you’re not locked into flipping it in a week. If your longer-term thesis on the position still holds, you have the flexibility to ride it. The entry is tactical. The hold is strategic.
The key thing to understand is that you aren’t flipping positions willy-nilly. There’s still research involved. You’re still developing long-term theses on the stocks you buy.
But you aren’t married to the position either. If you hit a profit you’re happy with — great, take it. If the thesis crumbles or the fundamentals shift — you exit, no hard feelings. That flexibility is the whole point.
Day Trading Will Always Suck
I don't think I'm saying anything controversial here. The majority of "courses" sold on day trading are scams. 90% of retail day traders lose money within their first year. And a lot of the "traders" you see on the Nasdaq floor? Paid actors. Fun fact.
Then there are the hidden costs nobody talks about: commissions stacking up on volume, relentless short-term capital gains taxes, and what I’d imagine is an embarrassing daily screen time report.
Look — day trading can work. But the stars need to align. The edge is razor-thin, it requires full-time commitment, and usually an already large, established account. All that for a 10% chance of even being profitable in year one. Yikes.
Buy and Hold Has Blind Spots
The common advice is “just buy the S&P and wait.” Not wrong — but not the whole picture either. Especially if you’re someone who wants to actively grow wealth and is willing to put in extra time to increase returns.
The piece that gets left out of the buy-and-hold pitch is the opportunity cost of sitting through extended drawdowns and just... waiting for them to recover.
I'll use myself as an example. I held a heavy position in Nvidia (NVDA) through the April 2025 tariff scare. I didn't have a plan for that scenario, and it was a scary hold. Most people aren't comfortable buying a position, watching it drop 30%+, and toughing it out over the next several months or years. You could blame this on my lack of a plan — but I'd argue I lacked a runway. The whole premise of buy-and-hold is to not be actively watching your stocks or doing deep research. I did the research. But my timeline didn't match the economy's, and it shook my portfolio.
An active and dynamic framework builds capital now and later.
Why Swing-to-Long Works
Ultimate flexibility. Take profits on strength or let winners ride if the thesis holds. Either way, you aren't locked in.
Tax positioning. Holding past 30 days avoids wash-sale headaches — that’s when a stock is bought and sold at a similar price in a short window. And if you let winners ride long enough, long-term capital gains treatment becomes a real possibility.
It aligns with how catalysts actually play out. This isn’t just a “buy the dip” play. There’s something real behind the trade — a stock beating earnings expectations, sector-moving headlines, a Fed rate decision. These feel like immediate events, but they actually take weeks to months to fully get priced in. That’s exactly swing-to-long’s timeframe.
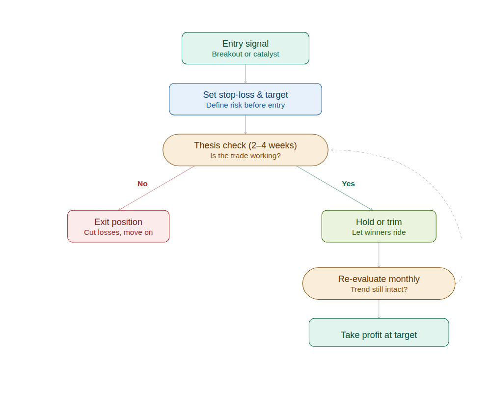
Risk management is a must. You set a thesis, set a stop-loss, and set a target or a runner position. If it works — great, consider repeating it. If it doesn’t — you move on. Simple.
I even got AI to make a flow chart to simplify the already simple process, use it free of charge.
It’s Not For Everyone
Swing-to-long trading isn't for everyone. You can certainly retrofit it into any portfolio, but it shouldn't come at the expense of your comfort. Here's what I think the ideal audience looks like:
Independent investors who want to be engaged, but don’t want trading to be their full time job.
People building capital in their early years of investing and can’t afford to just “wait 30 years.”
Anyone who’s burned out on day trading or frustrated by the passivity of buy-and-hold.
If any of these sound like you, I wouldn’t just encourage you to give swing-to-long a try… I’d encourage you to subscribe to Monk Investments too.
I’m going to leave you with one last graphic to show swing-to-long’s stats compared to the two extremes. Not to prove to you that it’s the best, but to leave the decision to you. Find what works best for your life.
Conclusion
The best trading strategy is the one that fits your life — not the other way around.
In my experience, swing-to-long trading is the middle path that actually prints returns. You do the research, you enter the trade, and you give yourself the flexibility to do the needful after. No checking your phone every minute, and no holding for 6 months during a 30% drawdown.
Information, action, discipline, returns, repeat. That’s the Monk way to trade.







Index and chill😎